4.3 Set-up a server-hosted environment
This section describes the environments, servers and network requirements that countries are required to prepare in order to install OpenCRVS. This section also explains how OpenCRVS periodically backs up its data. Additionally it describes step-by-step instructions on how to
Generate environments on Github with the required secrets.
Provision server clusters using Ansible in order to run the environments.
Configure DNS
Run continuous deployment actions to deploy your OpenCRVS configuration to the server clusters depending on environment.
Initially seed a deployed cluster with reference data as you would perform on a local development environment.
Data Center
OpenCRVS should only be provisioned on servers located in an equivalent minimum of a certified Tier 2 or 3 Datacenter.
Implementers should refer to the “Uptime Institute” design documents for specific requirements associated with Tier 2 & 3 certification. At a high-level, the datacenter should have:
Uninterrupted power supply with independent, backup power generation
Air conditioning
24/7 security access for authorised technical staff only
Automatic server backup off-site
Failsafe internet connectivity
Security policies and procedures in place
Network administrator staff capable of configuring and maintaining a scalable VPN solution
We appreciate that connectivity is a challenge in many countries where we work. The data centre should have an absolute minimum of a 10Mbps internet connection to the servers otherwise deploying to the servers will be unworkable.
Server environments:
Before proceeding to discuss server specifications, it is important to understand the following server environment glossary that we will be referring to in our example countryconfig reference implementation and further sections.
production
A live environment containing citizen data e.g: personally identifiable information (PII).
2FA codes generated for production user access
staging (pre-production / mirror)
A mirror of a live environment, used for final Quality Assurance of a production deployment containing a daily restored backup of citizen data (PII) from the previous day.
2FA codes generated for production user access
qa
A quality assurance environment for tester, trainer & developer use supporting the Quality Assurance of releases, training staff.
Test 2FA codes of 6 zeros allow test user access.
backup
A low specification environment that simply stores encrypted backups from production for long term recovery.
Not applicable. OpenCRVS software does not run on this environment.
development
An environment you can use for training and development purposes only. NOT FOR PRODUCTION USE!!
Test 2FA codes of 6 zeros allow test user access.
Before proceeding to discuss network specifications, it is important to understand the following other concepts:
vpn
All servers must be protected behind a government "virtual private network" (VPN). It should not be possible to browse to OpenCRVS on the public internet in Chrome unless the user has successfully authenticated via a VPN client.
Your country should provide the VPN.
OpenCRVS Core team cannot recommend which VPN to use nor how best to manage and maintain your VPN. We can advise how the following CD pipelines should connect to the servers through a VPN.
Continuous provisioning & deployment via Github Actions
OpenCRVS provides a continuous deployment suite of automated scripts (pipelines) powered by Github Actions. Therefore a Github organisation is required in order to deploy OpenCRVS. These CD scripts connect through a VPN via a variety of configurable methods. Most commonly tools such as openconnect can be configured. Note that Wireguard VPN does not support openconnect - (This Marketplace action is an option for Wireguard VPNs: https://github.com/marketplace/actions/easy-wireguard-connection). Finally, it is possible for the CD pipelines to connect using a "bastion" / "jump" server.
bastion or jump
An optional “jump” or “bastion” server can be configured to allow SSH access to servers behind a VPN without the need for a VPN client.
Server specifications
Refer to these minimum server specifications for the above environments. Note that the hard-disk space specifications are illustrative. Depending on the population size and number of supporting documents that are required to be captured during civil registration business processes, you may require more disk-space. Regardless your system administrators must be capable of monitoring and increasing server disk-space on demand. :
development (suitable for learning or proof-of-concept) / qa
16GB RAM / 4CPUs / 320 GB Disk / Ubuntu 24.04 (LTS) x64, Headless
production / staging
16GB RAM / 8CPUs / diskspace calculated using formula below / Ubuntu 24.04 (LTS) x64, Headless
backup
1GB RAM / 2CPUs / diskspace calculated using formula below / Ubuntu 24.04 (LTS) x64, Headless
Production / staging / backup diskspace requirements
Required disk space for production, staging and backup environments is calculated using the expected number of records per year and the estimated average number of attachments. The number of participating locations should be taken into account.
Please use the following formula: attachments_per_year = number of births, deaths.. records per year * average number of attachments * 0.4MB
record_data_per_year = number of births, deaths.. records per year * 18.33kB operating_system_requirements = 100GB
minimum_required_disk_space = operating_system_requirements + record_data_per_year + attachments_per_year
Using an average size country with population of 30M, crude birth rate of 17.299 births per 1000 people and crude death rate of 7.7 per 1000 we can calculate an estimate of records submitted every year Births per year: 518 970
Deaths per year: 231 000
Number of records per year: 749 970 per year
Choosing an average number of attachments of 3 we can calculate the total space needed per year
Attachments: 749 970 * 3 * 0.4 = 899 964 MB or 899 GB
Record data: 749 970 * 18.33 = 13 746 950 kB or 13.74 GB
Combining that with the minimum disk space reserved for the system, we conclude the minimum required disk space for application servers in this example is 1012.47 GB.
For backup servers, we recommend storage size twice the size of application servers so in this case 2024.94 Gb.
Work is ongoing in OpenCRVS to optimise storage in future versions.
Server clusters by project
The number of servers required in a load balanced cluster is configurable depending on the project and population size. Please take note of these recommendations.
Proof-of-concept (P.O.C.)
For a proof-of-concept (P.O.C.) of OpenCRVS, we use 1 qa server with no backup, operating under the condition that no live citizen data is captured during a P.O.C: qa x 1
Pilot
A total of 4 servers are required for pilot implementations that capture citizen data. One for each environment: qa x 1, production x 1, staging x 1 & backup x 1.
National scale
For national scale implementations, we recommend deploying to a production server cluster of 2 - 5 production servers depending on population size.
< 1M
qa x 1, production x 1, staging x 1 & backup x 1
1M - 30M
qa x 1, production x 2, staging x 1 & backup x 1
30M - 60M
qa x 1, production x 3, staging x 1 & backup x 1
60M+
qa x 1, production x 5, staging x 1 & backup x 1
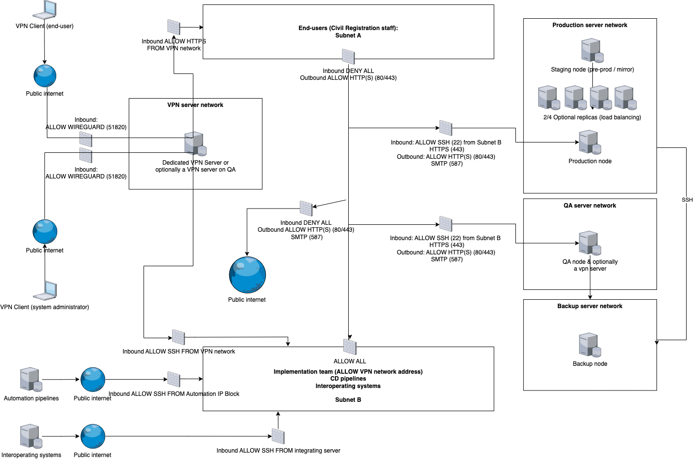
Network
Refer to the following network diagram as a reference example of how to network your server cluster.

Server administrator SSH access & permissions:
During provisioning, the server administrator requires SSH access through the provided VPN to all servers with sudo permissions.
During installation of OpenCRVS, SSH config to all servers will be modified, blocking password baseed SSH authentication, root user access, configuring 2FA authentication and alerting for all future SSH access.
Once provisioned, there should be no need for technical staff to ever SSH into a server during day-to-day operations. Every SSH access going forward is audited via a Slack notification to all technical staff thanks to these provisioned alerts.
User access
The following users will access 3 of the environments: qa, production & staging, via a VPN client:
Existing Civil Registration staff that access the OpenCRVS client using the Chrome browser on desktops/laptops/mobile devices.
3rd party approved government staff (e.g. Healthcare staff in hospitals) that access the OpenCRVS client using the Chrome browser on desktops/mobile devices.
Your development and QA team that access the OpenCRVS client using the Chrome browser on desktops/laptops/mobile devices.
Potential future automated integrations from approved healthcare services using our APIs with VPN access
Potential future automated integrations external gov services using our APIs with VPN access
Automated continuous deployment scripts from a private Github code repository.
All user workstations / tablets / smartphones and integrating APIs will require compatible VPN clients and accounts.
Egress (outbound) internet access
In addition to serving user traffic the OpenCRVS infrastructure needs to be able to communicate outbound. This egress traffic includes things like pulling in latest updates, monitoring and emails. Should your policies determine strict allowlisting in your network, the required domains are listed in the next section.
Email (SMTP) server
You must have a working SMTP server and SMTP user details to deploy OpenCRVS. Staff onboarding and monitoring requires an Email service.
Ongoing costs of additional services
OpenCRVS is hardcoded to use the following 3rd party services which require subscriptions. The cost of these services is negligible, industry standard and promotes best practice developer operations experience.
A docker container registry organisation account on Dockerhub
An organisation Github account in a minimum of a "Team" plan to configure automated provisioning and deployment.
Optional, but recommended:
A Slack Pro account https://app.slack.com/plans
A Sentry Team account. A free plan is fine for development / proof-of-concept.
A password manager such as 1Password Team https://1password.com/business-pricing or Bitwarden Team https://bitwarden.com/pricing