Business process flows in Farajaland
Provides an overview of the Farajaland business processes digitally enabled by OpenCRVS
There are 3 main service delivery models employed in Farajaland to provide effective civil registration services to the public. These service delivery models are as follows:
Declaration of a vital event at the community level via a community leader
Notification of a vital event from the health facility or hospital through an automated feed from the health system
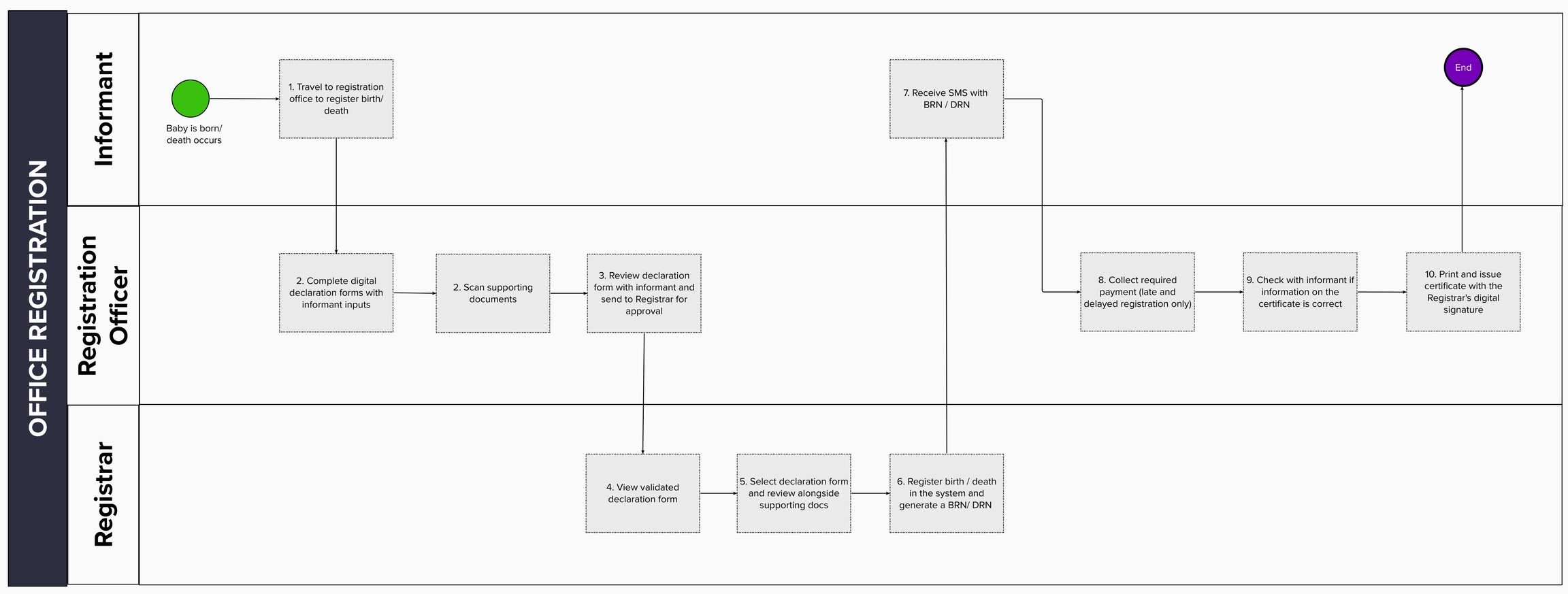
Direct registration at the District Registration Office
For each of the service delivery models a digitally enabled business process has been defined that supports the model.
Community declaration via a community leader

Notification from the health facility

Registration at the District Registration Office
