Business process flows in Farajaland
Provides an overview of the Farajaland business processes digitally enabled by OpenCRVS
Community declaration via a community leader

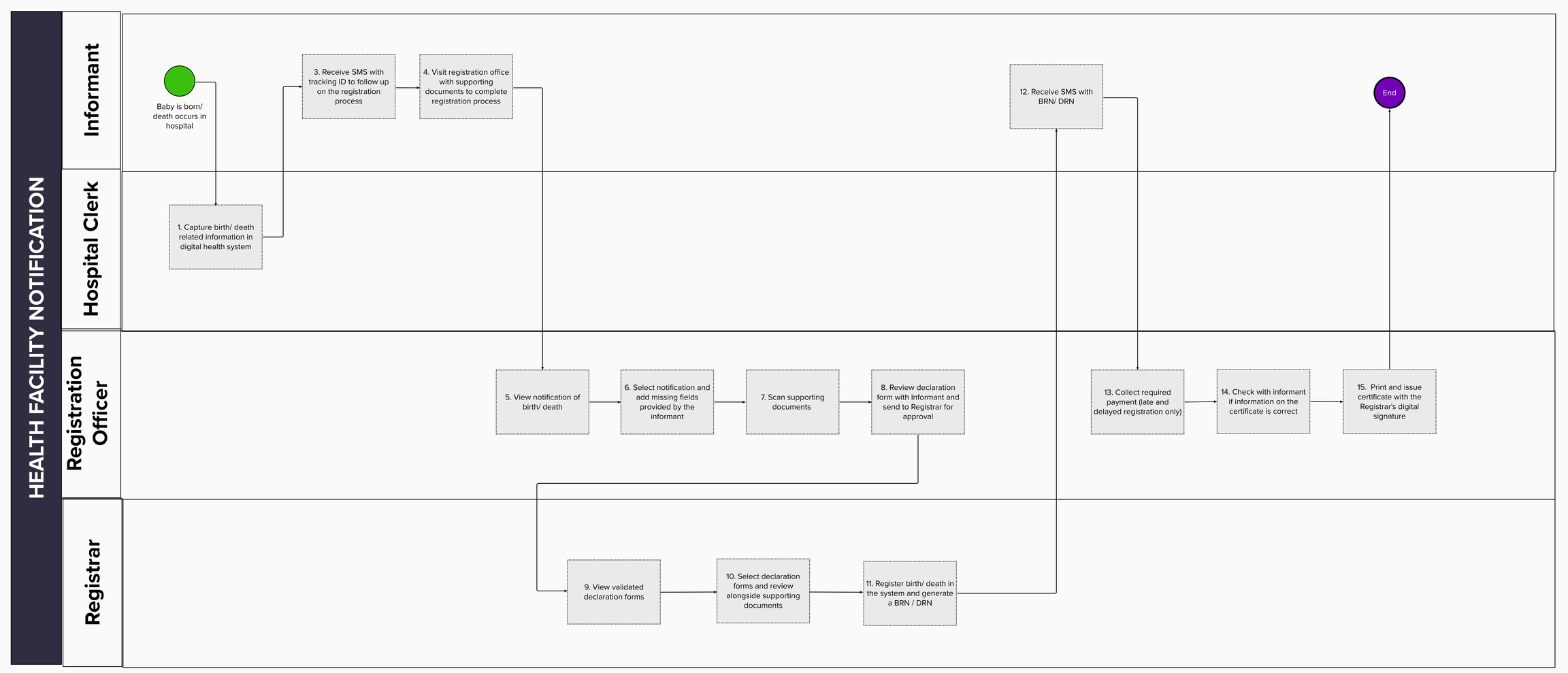
Notification from the health facility

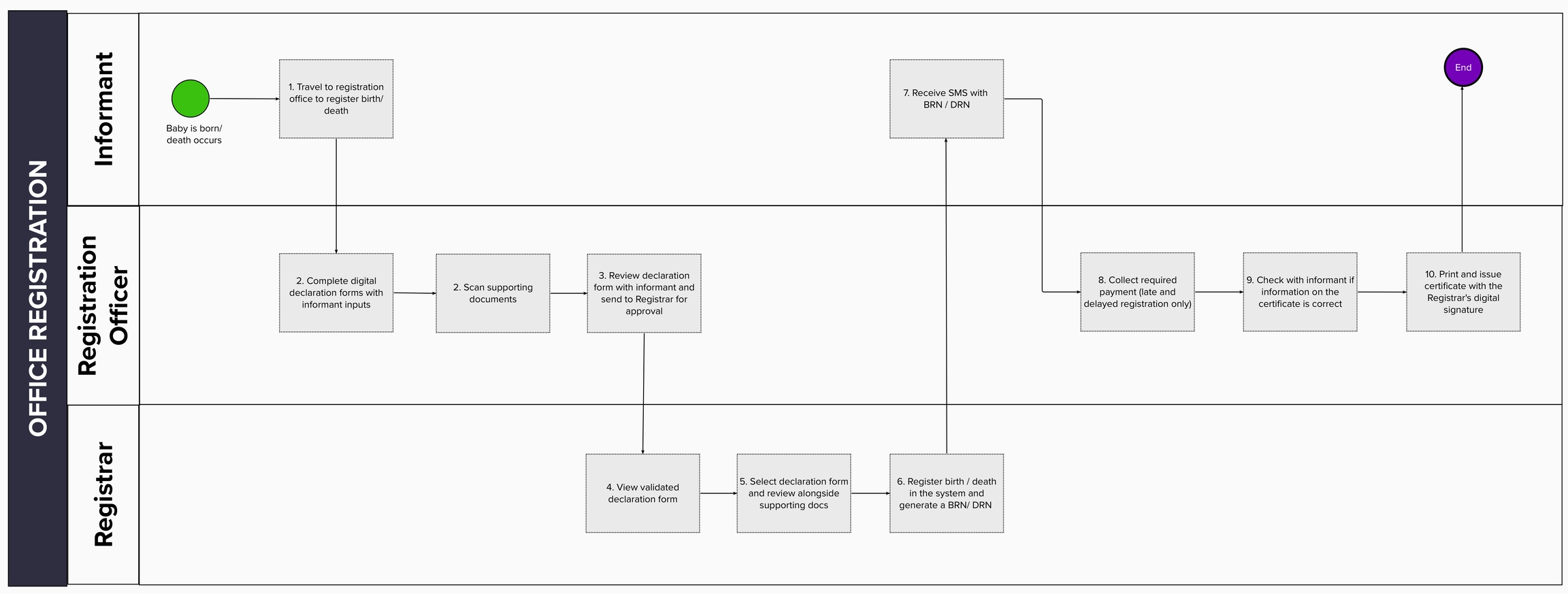
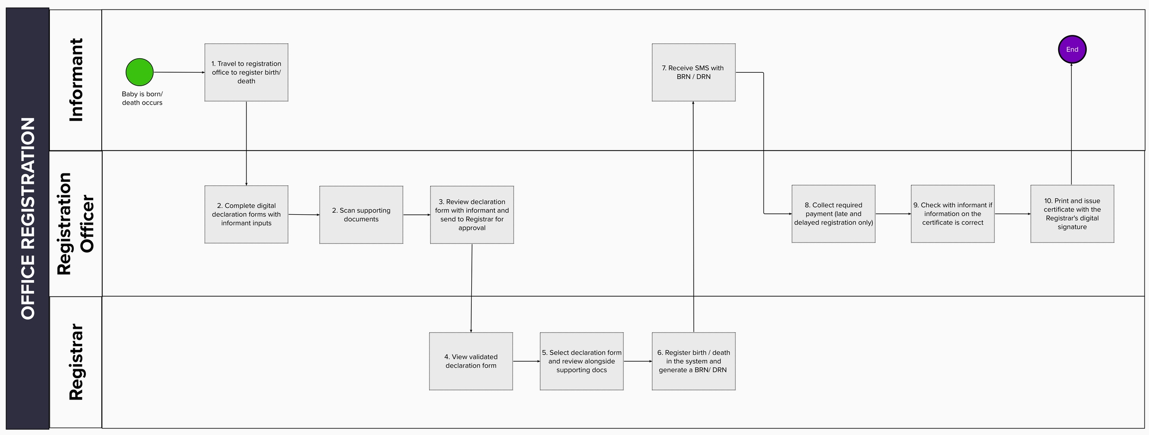
Registration at the District Registration Office

Last updated