Business process flows in Farajaland
Provides an overview of the Farajaland business processes digitally enabled by OpenCRVS
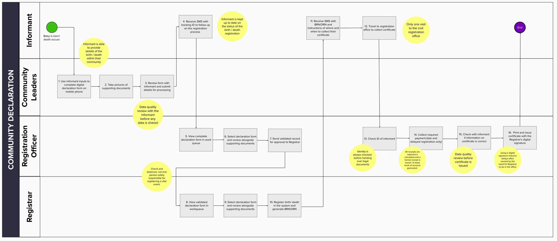
Community declaration via a community leader

Notification from the health facility

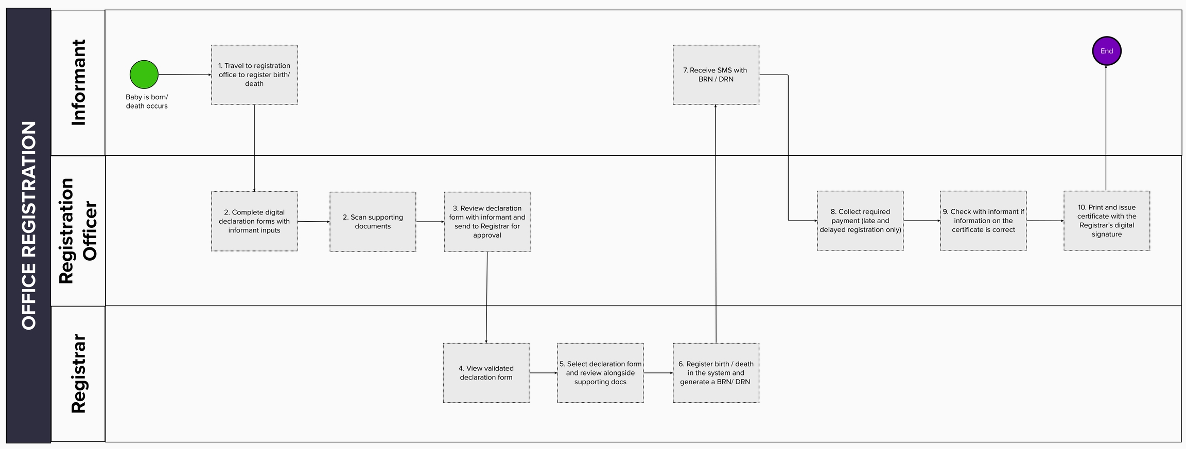
Registration at the District Registration Office

Last updated